本事業は、学童の学校管理下外の生活やPTA会員の諸活動を相互扶助の精神で支援することを目的に昭和46年創設されました。
平成8年から健康・安全教育と安全対策の推進業務、PTA活動の助成、給付手続きや相談などを事業として自主運営してまいりましたが、平成18年4月1日の法改正により、保険部分をAIG損害保険株式会社に委託し、事業を継続しています。

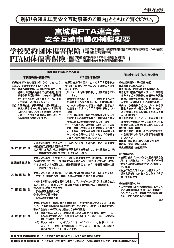
詳しくは、以下のPDFをご確認ください。

令和8年度(2026) 安全互助事業のご案内

令和7年度(2025) 安全互助事業のご案内